| Available from 12 April 2024 | 
The Essentials team will be releasing a number of new processes within your Xplan site starting with a new Protection process.
Contents
 
Why are we introducing this?
 
 
We have listened to you and understand the importance of being able to track and monitor key processes for your business.
The Essentials team are releasing a brand new workflow into your sites which will allow you to track and monitor a protection process within Xplan.
This release will be the first of a number of new processes we are implementing this quarter. If you are an Essentials + client, you will already be able to create your own case threads to support your processes. However, we believe in giving you a good start with these, hence our focus this quarter.
This will be available to all our manages sites below:
- ThreeSixty
- XplanCentral
- XplanCentral1
- XplanCentral2
- XplanCentral3
What does your standard protection process look like?
Case threads are designed to help streamline operations, improve efficiency and reduce errors. 
The protection advice process, built within a case thread, will provide a simple and efficient way to monitor and maintain your protection cases within Xplan. 
Whilst helping track the steps of the process, this workflow will include additional functionality to help with navigation, such as sending you to the right page at a sensible point within the process.
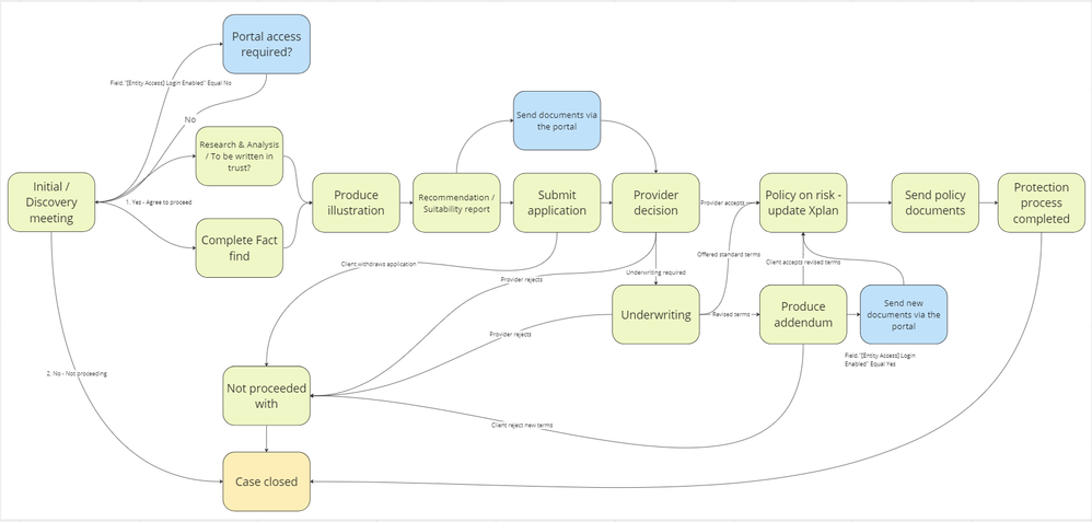
The standard process looks like this: -

 
Key steps of the process are:
- Initial / Discovery meeting - The first stage of the process is to confirm whether the case is proceeding on the back of an initial meeting.
- Research & Analysis / To be written in trust? - We have included two checklist items which must be updated before this task can be completed to monitor progress of the process. These are research and analysis and confirming the plan to be written in trust?
- Complete fact find - This stage has 2 outcomes, completing the fact find in Xplan which will direct you to the fact find page or confirming the fact find already completed
- Portal access - The process allows flexibility to open up the client portal to your clients and will drive other tasks to act as prompts to share documentation via the portal.
- Produce illustrations - Step in the process to confirm this step has been completed.
- Recommendation / Suitability report - This step confirms the production of the report and prompts you to save this document directly in Xplan or based on the type of business, to confirm that a report is not required.
- Application submitted - Confirmation that the signed application form has been received and needs to be sent to the provider. This has two options to confirm either the application submitted or the client is not proceeding with the application
- Provider decision - To record the provider outcome of either provider accepts application, underwriting is required or the provider declines the application
- Underwriting - Based on the outcomes, you can confirm whether the case proceeds or not and provides additional steps in the process to produce an addendum and share those new documents with the client if they are using the Portal.
- Policy on risk - Confirmed once the application has been accepted by the provider or new terms have been agreed and navigates the user to the policy page to update Xplan.
- Send policy documents - Once the policy is on risk, the final steps are to confirm documents are sent to the client.
- Not proceeded with - At various points of the process, you are able to confirm that the case is not proceeding whether that is due to the provider or the client rejecting.
 
 
Here is what the process looks like in Xplan.
 
How can I make my own copy of this - I’d like to tweak a few things?
We’d love you to take a look at the new standard process when it’s available on your site and provide us with some feedback.
We do however understand not everyone follows this process in exactly the same way, so we are offering more freedom for our Essential + users.
Simply use our standard template and save this into the site and customise this for your business.
To do this, follow these instructions:
- Navigate to the thread template area (Admin > Site > Template > Tasks & thread template > Threads) and ensure the type is set to Case
- Select the Add button on the right hand side.

 
- Using the dropdown next to All Categories, select the ‘Protection Advice Process template. This will load up the existing template.

 
- Once the page refreshes, you can edit the Name and the description for your firm and then press save.

 
- On the next page you will see the tasks that are associated with the workflow and now have the ability to customise for your firm.

 
We recommend you review outcomes as some of these can be lost during this process. Guidance on all things workflows can be found on the Iress learning centre.
If you have any queries, please do not hesitate to raise with the Support team.
 
Is there anything else I need to be aware of?
As a standard process, we’ll constantly listen to client feedback and reserve the right to make improvements from time to time.
If you are an Essentials + user and want your own copy so that it remains the same until you decide to change it, we strongly recommend you take a copy which becomes your own.
The advantage of this is that if we make a change to the standard process, the process you’re following won’t change.
However, please bear in mind that if we make any improvements to the standard process, they won’t be reflected in your copy.  There’s nothing to stop you making improvements to your own copy of the case thread though.